
-
移动硬盘如何装系统(硬盘重装系统的教
在计算机上也可以登录系统的情况下,如果你想拆卸和更换计算机系统,你可以使用硬盘重新安装系统来重做系统。但有很多

-
如何显示文件后缀名(显示文件后缀设置
在平时工作中,我们经常会使用到文件。比如在工作中,会使用到各种文件,这些都是以文件后缀名显示出来的。但是在平时

-
格力空调wifi怎么连接手机(添加格力智能
一、配网准备 1、 确认设备为格力带WiFi或蓝牙连接功能的产品; 确认家庭WiFi是2.4GHz频段WiFi; 确认设备所处位置连接WiFi网络

-
固态硬盘损坏的表现是什么(电脑SSD固态
随着电脑技术的不断进步,电脑已经不再变得笨重、卡慢,Macbook、XPS等一系列笔记本都是以轻薄、高效著称,而让笔记本轻

-
苹果5s版本太低下不了微信怎么办?
首先,我们需要了解苹果5s的版本太低为什么会导致无法下载微信。微信是一款需要较高系统版本支持的应用,而苹果5s的系统版本如果太低,就无法满足微信
-
争吵不断!日本和韩国为什么总是“相爱相杀”,互相掐架?
反目成仇!日本和韩国为何总是争吵不休?争吵不断!日本和韩国为什么总是“相爱相杀”,互相掐架?

-
Redmi Note 9 已发布 MIUI 12.5 稳定版刷机包
IT之家 5 月 20 日消息 据IT之家网友反馈,小米已在 MIUI 官网放出了 Redmi Note 9 的 MIUI 12.5 稳定版完整

-
差价700块,都是865、曲面、一亿像素,小米10和10Pro有何不同
然后配件方面,最大的差别就是两个充电头了,小米Pro采用的是4500毫安时电池,支持最高50W超级快充,但配了充电头是65W的,好处是能够用来适

-
电脑主机开机亮了一下一闪一灭无法开机怎么办?教你一文恢复
电脑开机一闪一灭启动不了,一般出现这个故障是有系统无响应,内存松动、主板静电、电源问题等。1、可能是由于系统无响应,假死现象造成的,需要按下电源

-
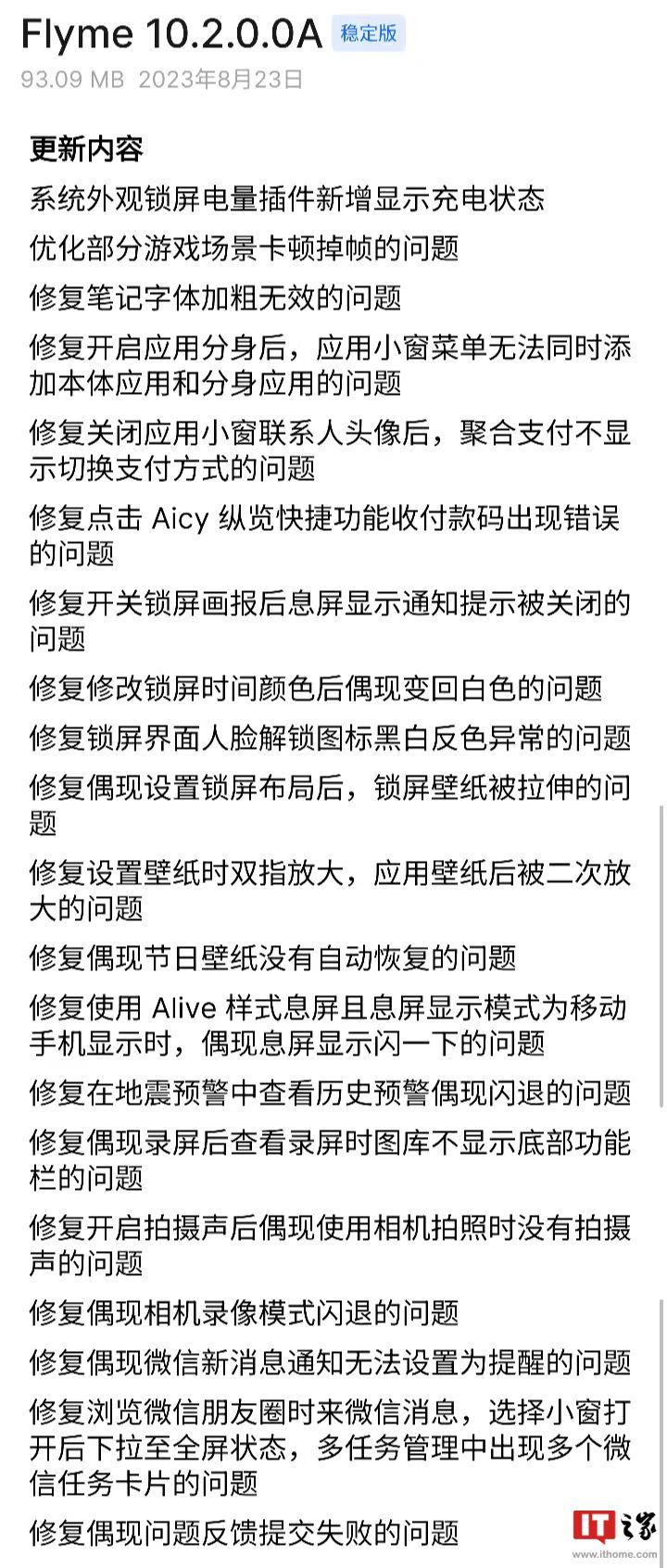
魅族20 Pro推送Flyme 10.2.0.0A稳定版更新:修复18项问题
IT之家 8 月 24 日消息,据IT之家网友反馈,魅族 20 Pro 手机现已推送 Flyme 10.2.0.0A 稳定版更新,安装包大小为

-
歼35现身央视军宣画面,或海空两用,不光上舰航母还要装备空军?
央视的军宣片又向外界披露了歼35型战机的消息,在央视最新的军宣片中,两架歼35隐形机出现在了空军基地,在解放军空军飞行员的衬托下未免有些太过显眼

-
有什么好用的歌曲剪切器?歌曲精准剪辑!
歌曲剪切器的作用是帮助用户剪切和编辑音频文件,使其符合用户的需求。具体功能包括剪切音乐、合并音频文件、添加特效等,使用户能够将自己喜欢的音频片段

-
全球首发第一代骁龙7芯片!OPPO Reno8核心配置公布
介绍完设计之后,OPPO Reno8系列的性能也十分出色:其全球首发第一代骁龙7移动平台,GPU图形渲染速度提升了20%,AI引擎性能提升了30

-
西安二手车行汇总及分布
由于折旧率低、刮碰不心疼、性价比高、配件灵活等优势,让购买二手车成为不少西安车主的明智选择。从西安哪里能购买得到二手车呢?例如,有二手车交易市场

-
哪些性价比手机值得买?实话实说,各有各好,关键看定位和需求
如果说2021年手机市场的关键词是“内卷”,那么2022年手机市场的关键词是“激进、同质化”,但是2023年手机市场的关键词是“堆料、同质化”,

-
都有那些升级?HTC 10/M9规格参数对比
尺寸:在尺寸方面HTC前后两代旗舰并未有太大的变化,从规格参数来看HTC 10高出1mm,宽3%,在机身厚度上缩小了0.6mm。重量:HTC 1

-
11月手机排行榜:华为真的杀疯了
各家都铆足了劲儿,把全新迭代的系统、硬件和技术都搬了出来。先是华为Mate 60系列,带着自研麒麟9000S+鸿蒙4.0回归,让“遥遥领先”刷屏

-
15秒记一个单词(第387个)enormous
enormous/ɪ'nɔːməs/adj.巨大的;庞大的;极大的点击收听音频跟读↓↓↓↓↓↓↓↓↓例句/词组:anenormousam

-
LG败退史:曾力压乔布斯占据世界第三,被苹果超越后连续10季度亏损
据悉,40岁的养子具光谟或将接班,届时具光谟将正式成为LG家族的第四代掌门人。至此,LG集团才携带着“微笑脸”图标再次在大众视野中出现,而LG手

-
电脑小白看过来 神舟笔记本清灰指南
这篇清灰指南主要写给电脑小白,很多小白都觉得自己买来的笔记本电脑刚开始的时候使用流畅温度也不是很高,但是用了一两年电脑在运行一些软件的时候就开始

-
华为Nova 3e发布:优点与缺点都很明显
华为Nova3e使用了一块NTSC96%色域5.8英寸19:9的异形全面屏,分辨率为2280x1080。

-
Android 13开始测试了,为啥安卓越优化越平庸
虽然相当一部分用户还在使用Android 9、Android 10,谷歌的Android 12L也没有正式发布,但“后浪”Android 13已

-
2023年12月11日深圳市华强北手机批发报价单
今日各品牌手机报价已出,欢迎查看交流评论留言,喜欢的点击关注了解手机每日走势!以上就是今日的华强北最新报价,不定时更新最新报价,敬请持续关注哟!

-
联想小新官方教程:笔记本首次激活最好不要联网
此外,联想表示如果用户在使用移动宽带的话,可能会无法连接微软服务器,这是可以使用手机热点进行相关设置。

